[ MAGI//ARCHIVE ] SYSTEM ACTIVE

MAGI//ARCHIVE

// SURVEILLANCE FEED

Discovered repositories from the open source frontier

View the Project on GitHub

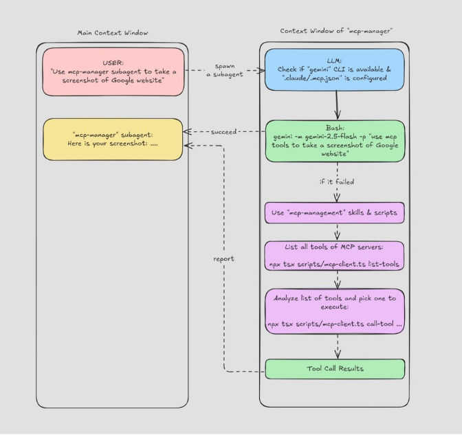
zippoxer/subtask

CLI for task management using Claude subagents

Zippoxer Subtask screenshot

View on index · View in 3D Map

Related repos